欢迎光临东莞市开新科技有限公司官方网站!
关于我们
|
网站地图
|
加入收藏
东莞市开新科技有限公司
为企业量身打造专业有效的试验设备解决方案
180-3828-6246
网站首页
走进开新
企业风采
产品中心
环境类试验箱
力学类试验机
振动、冲击试验机类
光学类
纸箱类试验机
企业资质
客户案例
新闻中心
行业新闻
企业新闻
合作伙伴
常见问题
联系我们
联系我们
您是否在搜:
环境类试验箱 | 力学类试验机 | 振动冲击试验机类 | 硬度计类 | 光学类试验机
当前位置:
主页
>
产品中心
>
环境类试验箱
>
冷热冲击试验箱
>
prev
next
查看全部大图
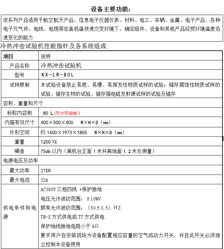
高低温冲击试验箱
产品星级:
订购批发热线:
180-3828-6246
产品详情
*
表示必填
采购:高低温冲击试验箱
*
联系人:
请填写您的真实姓名
*
手机号码:
请填写您的联系电话
*
电子邮件:
采购意向描述:
相关产品
三箱冷热冲击箱试验箱
三箱冷热冲击箱试验箱
产品中心
环境类试验箱
恒温恒湿试验箱(房)
冷热冲击试验箱
干燥箱 烘箱
快速温变试验箱
盐雾试验箱
沙尘、淋雨试验箱
综合环境试验箱
老化类试验箱/房
低温试验箱
振动、冲击试验机类
振动试验机(常规L系列)
冲击碰撞试验机
垂直+水平振动试验机
高频振动试验机
力学类试验机
插拔、扭力力试验机
拉力试验机
曲线仪
纸箱类试验机
纸箱类试验机
光学类
联系我们
公司地址:
广东省东莞市塘厦镇高押新巷142号
A开新susan: